首页
关于弘艺
学校简介
学校荣誉
教学体系
教学成果
艺考资讯
艺考政策
校园资讯
美术部
招生简章
师资力量
学生作品
老师作品
音乐部
招生简章
师资力量
学员风采
传媒部
招生简章
师资力量
学员风采
舞蹈部
招生简章
师资力量
学员风采
文化部
文化冲刺
书法部
训练营简介
学员风采
联系我们
电话咨询
13517007773
移动二维码
移动二维码
返回顶部
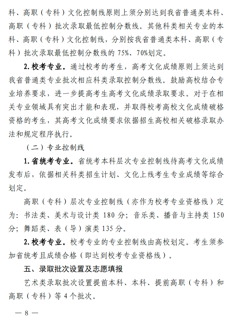
艺考政策
2025 届江西省联考各专业考试时间与注意事项!
2024-10-12
浏览量:
708
重点摘要
考试时间及地点
(
1) 音乐类(包括笔试、面试)、播音与主持类(面试)
其中
,
“乐理与听写”科目笔试时间为
12 月 1 日上午
;
其他科目
面试时间预计
12 月 2 日开始。
考点均设置在江西科技师范大学(南
昌市红谷滩区学府大道 589 号)
(2) 舞蹈类(面试)面试时间从
12 月 2 日开始。
考点设
置在豫章师范学院(南昌市梅岭大道 1999 号)
(3) 表(导)演类(包括笔试、面试)其中,
形体形象观测科目“形体测量”时间为
11 月 30 日—12 月 1 日;
叙事性作品写
作科目笔试时间为
12 月 1 日上午(相关考生“形体测量”与叙事
性作品写作科目笔试错时安排);
其他科目面试时间从
12 月 2 日
开始。
考点均设置在南昌大学(南昌市红谷滩区学府大道 999 号)
(4) 美术与设计类(笔试)考试时间为
11 月 30 日—12
月 1 日上午。
考点设置在高考报名所在设区市教育考试中心(考试院)指定考点(场)
(5) 书法类(笔试)考试时间为
12 月 1 日上午。
考点设置在景德镇陶瓷大学(景德镇市浮梁县致远路)
以上有关科目考试时间以考生准考证上的安排为准。
@2025高考生,11月1日9:00开始报名!
上一篇
2024江西新高考| 院校专业组平行志愿如何投档?如遇成绩相同该如何排序?
下一篇